中国性学会微信平台
中国性学会秘书处微信平台
搜索
菜单
网站首页
学会概况
学会简介
学会规章
历史沿革
办事机构
联系我们
党建工作
党建工作
中国性学会党支部成立
组织建设
组织管理
第七届全体会员代表大会
第七届理事会
第七届常务理事会
分支机构
中国性科学杂志社
杂志社简介
征稿启事
征订启事
学术交流
国内学术会议
会议计划
学术会议通知
我的会议申请
国际学术会议
会议计划
学术会议通知
我的会议申请
学术交流
新闻中心
学会公告
学会新闻
学会通知
分会特色活动
会员专区
专家会员
团体会员
会员风采
性学科普
男性健康
女性健康
生殖健康
性教育
性心理
投稿专区
继续教育
学分查询
公告
合作企业
分会资料
分会管理办法
会员表下载
会议报名
国内学术会议
会议报名
会议缴费
国际学术会议
会议报名
会议缴费
专题活动
当前位置:
首页
>>
学术交流
>>
国内学术会议
>>
会议详情
国内学术会议
会议计划
学术会议通知
我的会议申请
国际学术会议
会议计划
学术会议通知
我的会议申请
学术交流
提示:您尚未填登录,请登录后再来申请
登录
返回会议列表
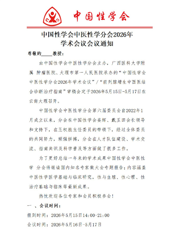
中国性学会中医性学分会2026年学术会议
会议时间:
2026-05-15 14:00~2026-05-17 18:00
会议地点:
大理市第一人民医院医院门行政楼3楼学术报告厅(大理市下关泰安路36号)
申请截止时间:
2026-05-17 17:00
联系电话:
15296543026
会议注册费:
1000.00元
×